Hopefully you will already have read, marked, learned and inwardly digested our last blogpost, which outlined our starting point for the Decision Trees Working Group. Our goal is to produce decisions trees, as well as a public means for others to produce additional trees. We want these trees themselves to be Open, FAIR and Citable, and we want there to be an Open, FAIR and Citable process that can be used to comment and collaborate on the trees.
Having decided we needed to work in an open, seamless fashion to produce Open, FAIR and Citable outputs, we quickly realised that this isn’t so much difficult as impossible in the current ecosystem.
We tried a variety of methods to work together. These included PowerPoint, Google Slides, spreadsheets, Draw.io, and Zingtree. However none of these had all of the necessary functionality. We needed to be able to embed text, provide DOIs, ensure universal access (in terms of subscription costs and likely internet bandwidth), and ideally achieve an end result that is reasonably easy to use – and both human and machine readable. We want people to be able to cite the trees if they use them, but also to adapt the trees to suit specific regional, business model or domain requirements, and to be able to comment upon and annotate the trees and for these updates themselves to be preserved.
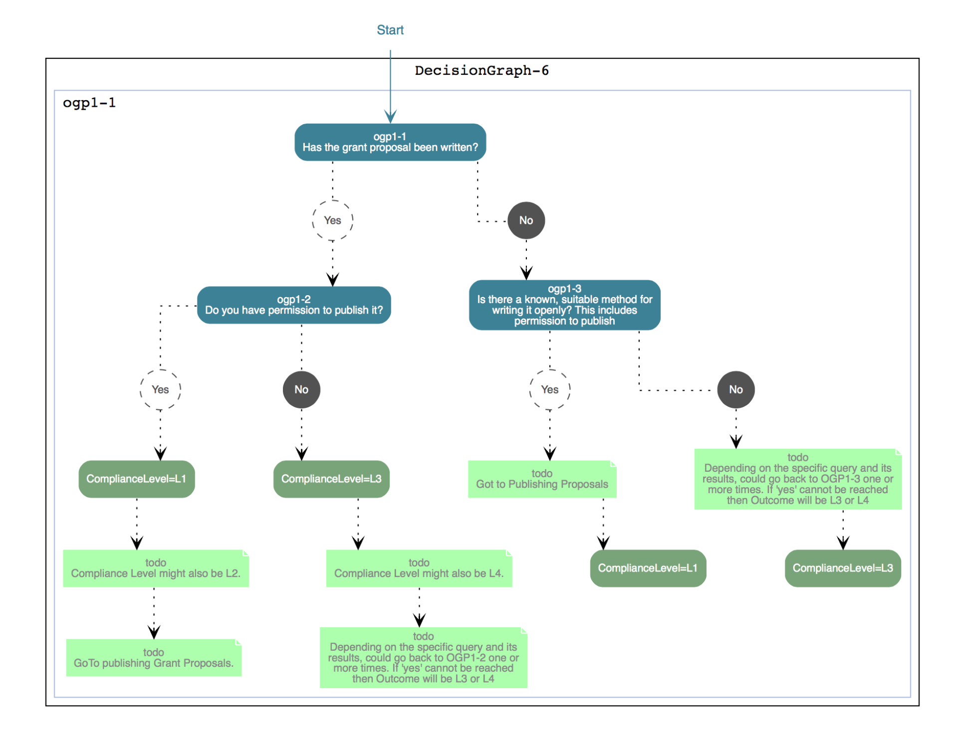
Given that the current tools were so clunky with respect to what we were wanting to achieve and provide, we decided to use a portion of the Helmsley award to commission a workflow project to help smooth the process and lower the bar to participation within it. So, we sent out a call for proposals and have been pleased to be able to work with the successful team led by Michael Bar-Sinai. Since then, Michael has been adapting his PolicyModels toolset in order to provide these capabilities. We are still in the final stages of this project, but already we have been able to convert this:
![]()
to this

We’ll be posting more again soon about the scale and scope we realise this project encompasses, as well as the lessons we’ve learned while working on this project. We’re also planning some activities for FORCE2017, so please get in touch or leave a comment if you’d like to collaborate on this.